本文へスキップ

高電圧増幅器

開ループゲイン特性

位相補償した回路の開ループゲイン特性から位相余裕を確認し、発信しない
増幅器としての周波数特性を示します

 
 
 
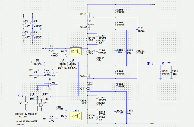
Fig 42-1

R3//C3で出力からOP AmpU1への帰還ループを切断し、ここに信号源を接続し、帰還回路のオープンループ特性を確認します。
信号源V1は、OP AmpU2で位相を反転させ、オープンループの反転位相-180°を0°にシフト(キャンセル)し、位相特性で実際に生じた遅れのみを表示させます。
 
 
Fig 42-2

 実線:振幅 / 点線:位相
  :回路Fig42-1のC113、C114、C213、C214=0pFにおける特性(位相補償がないとき)
  :回路Fig42-1の特性(回路図中の位相補償があるとき)

Fig42-1回路の周波数特性です。
の特性で遅れが180°に達した周波数4.8MHzでゲイン余裕が約20dB得られています。
 
 
 
Fig 42-3

Fig42-1の回路でコンデンサC1〜C3の定数を調整し、20kHz〜2MHzにおける位相特性を改善した回路です。
C2、C3を1.5pFに増やしたため高電圧増幅器としての帯域は約21kHzとなります。
 
 
Fig 42-4

 実線:振幅 / 点線:位相
  :回路Fig42-1の特性(C1=2pF、C2=C3=1pF)
  :回路Fig42-3の特性(C1=4pF、C2=C3=1.5pF)
 
OP AmpU1出力の周波数特性です。
C1〜C3の容量を増やして1kHz〜3MHzの中域周波数で位相遅れを最大20°ほど改善しています。
4MHz以上の周波数域では逆に悪化するので発信させないよう注意を払う必要があります。
 
 
 
Fig 42-5

 実線:振幅 / 点線:位相
  :回路Fig42-1の特性
  :回路Fig42-3の特性
 
出力の周波数特性です。
2kHz〜3MHzにおいて、の位相特性がの位相遅れより最大20°ほど改善されています。
の特性で遅れが180°に達した周波数4.5MHzでゲイン余裕が約15dB得られています(の特性に比べて5dBほど余裕が小さくはなっている)。
 
 
Fig 42-6

Fig42-3の回路をを高電圧増幅器の接続に戻した回路です。
 
 
Fig 42-7

 実線:振幅 / 点線:位相

Fig42-6の回路の周波数特性です。
帯域約21kHzの高電圧増幅器で、比較的素直な特性が得られています。